ORIGINAL ARTICLE

Gochujang suppresses cell survival and changes reactive oxygen species metabolism in colorectal cancer cells

Eun-Bi Seo1, So-Min Oh1 and Anna Han1,2*

1Department of Food Science and Human Nutrition, Jeonbuk National University, Jeonju, Republic of Korea; 2K-food Research Center, Jeonbuk National University, Jeonju, Republic of Korea

Popular scientific summary

Abstract

There is a significant global increase in colorectal cancer (CRC) among young adults. Gochujang, one of the signature Korean traditional fermented foods, contains various bioactive compounds and has multiple health-beneficial effects, including anticancer effects; however, the detailed cellular and molecular mechanisms of its anticancer outcomes are not fully understood. The objective of the present study was to investigate the detailed underlying anticancer mechanisms of Gochujang in CRC cells. Gochujang was extracted with 80% ethanol, and total polyphenol contents (9.9 ± 1.63 mgGAE/g) and total flavonoid contents (0.14 ± 0.07 mgQE/g) of Gochujang extract (GE) were evaluated. GE significantly suppressed cell viability, migration, and colony formation in CRC cells. Also, GE increased the cell cycle arrest-related protein p21 level, whereas it decreased cell cycle progression-associated proteins, such as p-Rb. Moreover, GE markedly elevated the levels of proapoptotic proteins (e.g. Bim and c-PARP), while it downregulated antiapoptotic protein expressions (e.g. Bcl-2 and Bcl-xL). GE also altered the expression of the autophagy-involved proteins. Furthermore, GE strongly reduced the expression of major antioxidant enzymes and increased the reactive oxygen species (ROS) generation in CRC cells, causing an imbalance of ROS metabolism. In conclusion, this study demonstrated that Gochujang exerts anticancer effects in CRC cells by inhibiting cell proliferation, increasing cell death, and interrupting ROS metabolism.

Keywords: Gochujang; colorectal cancer; anticancer; mechanism; reactive oxygen species

 

Citation: Food & Nutrition Research 2024, 68: 10844 - http://dx.doi.org/10.29219/fnr.v68.10844

Copyright: © 2024 Eun-Bi Seo et al. This is an Open Access article distributed under the terms of the Creative Commons Attribution 4.0 International License (http://creativecommons.org/licenses/by/4.0/), allowing third parties to copy and redistribute the material in any medium or format and to remix, transform, and build upon the material for any purpose, even commercially, provided the original work is properly cited and states its license.

Received: 17 June 2024; Revised: 29 August 2024; Accepted: 3 September 2024; Published: 21 October 2024

*Anna Han, Department of Food Science and Human Nutrition, Jeonbuk National University, Jeonju, Jeollabuk-do 54896, Republic of Korea. Tel: (063) 270-3822. Email: annahan8659@jbnu.ac.kr

Competing interests and funding: The authors declare no conflict of interest.

To access the supplementary material, please visit the article landing page

 

Colorectal cancer (CRC) is the third most common cancer in South Korea, and the incidence of CRC has been steadily increasing in recent years, especially among young adults (13). Especially among young adults, because of their dietary patterns, there has been a dramatic increase in gastrointestinal (GI) tract health issues, including inflammatory bowel disease (IBD) and constipation, elevating the CRC risk, subsequently (4, 5). Indeed, according to the CRC screening guideline by the National Cancer Center in Korea, colon microscopy is now recommended for adults ≥45 years to screen for polyps and CRC risk (6). There are multiple causal factors of CRC, including diet (7). For example, excessive energy intake from the Western diet (e.g. high-fat diet) leads to obesity and/or metabolic disorders, contributing to CRC development (8). Furthermore, the consumption of frequent red and processed meat is also associated with an increased risk of CRC (9, 10). Several aromatic compounds found in red and processed meat alter DNA or stimulate the bile acids secretion, leading to mutations of colonocytes and CRC development, subsequently (11). In contrast, a plant-rich diet is associated with a lower CRC risk (12). Indeed, diverse bioactive compounds in plant foods exert cancer-preventive and/or ameliorative effects (13). Therefore, maintaining a healthy diet is critical to prevent CRC development and ameliorate CRC.

Research regarding the anticancer effects of bioactive compounds and certain foods has been mainly focused on the inhibition of cancer cell proliferation and the induction of cell death (14, 15). Most of the plant foods-derived bioactive compounds having anticancer effects not only directly induce apoptosis and/or autophagy of cancer cells but also inhibit cell proliferation and/or cell cycle progression (16, 17). Additionally, bioactive compounds and/or foods impact cancer cell metabolism, such as reactive oxygen species (ROS) metabolism (18). ROS, the free radicals containing oxygen, are primarily generated in the mitochondria. Appropriate ROS levels act as essential for cell growth, but excessive levels of ROS cause oxidative stress within the cells, causing the development of various diseases, including cancer (19). Since ROS can be produced during the normal metabolic status, the cells regulate the antioxidant system to remove excessive ROS and maintain appropriate ROS levels, avoiding oxidative stress induction (20). Interestingly, most cancer cells have altered ROS metabolism compared with normal cells, supporting their aggressive growth (20). Indeed, cancer cells have deficient mitochondrial oxidative metabolism, leading to their higher levels of ROS compared to normal cells (2022). Therefore, targeting the ROS metabolism of cancer cells can be a potential therapeutic approach, as disruption of cancer cell-specific ROS metabolism leads to cancer cell death (21, 23, 24).

Korean traditional fermented foods (KTFFs) contain multiple health-beneficial microorganisms and bioactive compounds, eliciting diverse advantages for health (2530). Many studies have demonstrated that KTFFs, such as Gochujang, Doenjang, Ganjang, and Cheonggukjang, have anticancer effects, anti-obesity effects, anti-inflammatory effects, and antioxidant effects (25, 27, 3134). For example, during fermentation, Gochujang generates multiple probiotics (e.g. Escherichia coli and Lactobacillus reuteri), allowing benefits in gut microbiota composition and supporting gut health (35). Furthermore, capsaicin, one of the main components of Gochujang, plays a major role in its anti-obesity effects (36). Moreover, Gochujang ameliorates hepatic inflammation and lipid metabolism and also reduces body weight gain in high-fat diet-induced obese mice (25). Additionally, the anticancer effects of Gochujang extracted with 95% methanol were evaluated on gastric, colorectal, and lung cancer cells using the 3-(4,5-Dimethylthiazol-2-yl)-2,5-diphenyltetrazolium bromide (MTT) assay (37). The research regarding the anticancer effects of Gochujang extract (GE), including CRC cells, has simply evaluated via cell viability assay with several cancer cell lines (31); however, it is still unclear the detailed cellular and molecular mechanisms of its outcomes. Moreover, the effects of Gochujang on ROS metabolism, including the antioxidant system in CRC cells, have not yet been investigated.

Therefore, the first aim of the current study was to evaluate the anticancer effects of GE, especially with its underlying cellular and molecular mechanisms in CRC cells. Additionally, the second aim of the present study was to investigate the impacts of GE on ROS metabolism in CRC cells.

Materials and methods

Preparation of GE

Gochujang provided by Ganghwa-gun, Sunchang-gun, and Yeongwol-gun in South Korea was mixed and then extracted. 1 L of 80% ethanol was added to the freeze-dried and ground Gochujang mixed sample and stirred at room temperature. The supernatant was collected without centrifugation, and 80% ethanol was added to the remaining pellets in a 10× ratio. The mixture was stirred again to obtain the secondary supernatant. The residue was filtered using a vacuum filter, concentrated using a rotary evaporator, and then subjected to freeze-drying for approximately 4 days to obtain a powder, which was subsequently stored at -70°C. For the treatment of cells, the frozen GE sample was mixed with Dimethyl sulfoxide (DMSO) diluted with 1% in Phosphate buffered saline (PBS). The mixture was filtered through a 0.45 μm filter before being used for cell treatment.

Cell culture

HCT116 and HT29 cells were cultured in RPMI-1640 MEDIUM (HyClone, U.S.A.), and Caco2 cells were cultured in MEM MEDIUM (Gibco, U.S.A.). The media contained 100 IU/mL of penicillin, 100 μg/mL of streptomycin (SIGMA, U.S.A.), and 10% fetal bovine serum (which was heat-inactivated in the water bath) (Gibco, U.S.A.). All cell lines were maintained in an incubator at 37°C in a humidified atmosphere (95% air, 5% CO2).

Radical scavenging activity of GE

Antioxidant assay was measured by 2,2′-Azino-bis (3-ethylbenzthiazoline-6-sulfonic acid) (ABTS) radical scavenging activity and 2,2-diphenyl-1-picrylhydrazyl (DPPH) radical scavenging activity. The ABTS and DPPH radical scavenging activity assays were performed according to a modification of the method of Ehiobu et al. (38). The ABTS was produced by mixing 7.4 mM ABTS and 2.45 mM potassium persulfate prepared in distilled water. The solution was kept in the dark at room temperature overnight. After that, the solution was diluted to achieve an absorbance of 0.7–0.8 nm, then 180 μL ABTS solution and 20 μL of the GE samples or Trolox standard were mixed per well in a 96-well plate, and the mixture was allowed to react in the dark for 10 min. Absorbance was measured at 734 nm. The 0.2 mM DPPH solution in ethanol was prepared in the dark. The 160 μL DPPH solution and 40 μL of the GE samples or Trolox standard were mixed per well in a 96-well plate, and the mixture was allowed to react in the dark for 35 min. Absorbance was read at 517 nm. The absorbance was measured by using the i-control 2.0 software of the microplate reader (TECAN, INFINITE M PLEX).

Determination of total polyphenol and total flavonoid contents in GE

Total polyphenol content was based on the Singleton et al. (39), with some modifications, and the total flavonoid content was determined by referring to the experimental method of Zhishen et al. (40). To measure the total polyphenol content, a mixture of 10 μL GE sample, 200 μL of sodium carbonate, and 10 μL of 50% 2 N Folin was reacted in the dark at room temperature for 30 min. Absorbance was measured at 760 nm. Gallic acid was used as a standard to determine the total polyphenol content. To determine the total flavonoid content, a mixture of 20 μL GE sample, 80 μL ethanol, and 6 μL of 5% sodium nitrite was reacted at room temperature for 5 min. 12 μL of 10% aluminum chloride hexahydrate was added and reacted at room temperature for 6 min. Finally, 40 μL of 1 N Sodium Hydroxide was added and reacted at room temperature for 11 min. Absorbance was read at 420 nm. Quercetin was used as the standard to measure the total flavonoid content. Absorbance read by i-control 2.0 software of the microplate reader (TECAN, INFINITE M PLEX).

Cell viability

To assess the toxicity of GE on CRC cells, the EZ-CYTOX kit (DoGenBio, Seoul, Korea) was utilized to measure cell proliferation and cytotoxicity. Cells (HCT116: 1 × 103 cells/well and Caco2: 4 × 103 cells/well) were seeded in a 96-well plate (SPL, US). After allowing the cells to adhere to the plate for 24 h, the media was removed, and the cells were treated with GE in different concentrations (0, 0.25, 0.5, 1, 2, 4, 8, and 10 mg/mL) for 24, 48, and 72 h. After confirmation of IC50 of each cell line, GE was treated in different concentrations based on the cell lines and further experimental designs. After the GE treatment, the treated media was removed, and the EZ-CYTOX reagent was mixed with culture media in a 1:10 ratio. Each well was treated with 100 μL of the mixture. The plate was incubated for 1 h and then gently shaken, and the absorbance was measured at 450 nm using the i-control 2.0 software of the microplate reader (TECAN, INFINITE M PLEX). Cell viability was calculated relative to the control (CON).

Migration assay

The CRC cells (HCT116: 5.5 × 104 cells/mL, Caco2: 6 × 104 cells/mL, and HT29: 8 × 104 cells/mL) were seeded in a 6-well plate (SPL, Pocheon-si, KR). After 24 h, cells were attached to the bottom of the plate, and the center of the bottom of the plate was scratched by sterilized pipette tips. After that, the media was removed, and the cells were treated with GE (0, 0.25, 0.5, and 1 mg/mL) for 72 h. The CON and treatment media were replaced daily. After the treatment, the cells were taken pictures at 0, 24, 48, and 72 h using EVOS™ M7000 Imaging System (ThermoFisher, AMF7000). The images were analyzed using the Image J software to measure the average distance between cells.

ROS assay

ROS level was measured with the Cellular ROS Assay Kit (ab113851; Abcam, USA) based on the manufacturer’s protocol. HCT116 cells were seeded into 96-well culture plates (SPL) at a density of 1 × 104 cells/well, and Caco2 cells were 2 × 104 cells/well. After the cells adhered for 24 h, GE was treated (0, 0.5, and 2 mg/mL) for 24 h. 4 h before the treatment endpoint, 150 μM tert-butyl hydroperoxide (TBHP), the positive control (P.C.), was added. 45 min before the endpoint, 20 μM 2, 7-dichlorodihydrofluorescein diacetate (DCFDA) was incubated in the dark. Fluorescence was measured with excitation/emission spectra at 485/535 nm using the i-control 2.0 software of the microplate reader (TECAN, INFINITE M PLEX). Fluorescence images were captured using EVOS™ M7000 Imaging System (ThermoFisher, AMF7000).

Western blot

Western blot analysis was performed with reference to Lee et al. (25). After the GE treatment (for cell death and ROS-related assays, HCT116: 0, 2, and 4 mg/mL, and Caco2: 0, 4, and 8 mg/mL; for migration-related assay, HCT116: 0, 0.25, and 1 mg/mL, and Caco2: 0, 0.5, and 1 mg/mL), the HCT116 and Caco2 cell pellets were lysated and prepared by using 10× RIPA buffer (#9806S, Cell Signaling) diluted by distilled water to 1× lysis buffer with protease inhibitor cocktail (EMD Millipore Corp., Billerica, MA, USA) and phosphatase inhibitor cocktail (EMD Millipore Corp., Burlington, MA, USA). The supernatant was centrifuged at 15,000 g for 20 min. Equal amounts of proteins (HCT116: 30 μg and Caco2: 40 μg) were separated on 8–15% sodium dodecyl-sulfate (SDS) gel. The following primary antibodies were used: β-actin (#A2066) from Sigma-Aldrich Inc. (Gangnam-gu, Seoul); glutathione peroxidase 1/2 (Gpx1/2) (#sc-133160), heme oxygenase 1 (HO-1) (#sc-390991), and matrix metallopeptidase 9 (MMP-9) (#sc-13520) from SANTA CRUZ Biotechnology, Inc. (Dallas, TX, USA); phosphorylated signal transducer and activator of transcription 3 (p-STAT3) (#4113), STAT3 (#30835), p21 (#37543), Rb (#9309), p-Rb (#8516), Cyclin B1 (#4138), cyclin-dependent kinase 2 (CDK2) (#2546), poly (ADP-ribose) polymerases (PARP) (#9542), B-cell lymphoma 2 (Bcl-2) (#3498), B-cell lymphoma-extra large (Bcl-xL) (#2764), Bcl-2 Interacting Mediator of cell death (Bim) (#2933), phosphorylated mechanistic target of rapamycin (p-mTOR) (#2971), mTOR (#2972), microtubule-associated protein 1A/1B-light chain 3 (LC3B) (#2775), nuclear factor erythroid 2-related factor 2 (Nrf2) (#20733), occludin (#91131), kelch-like ECH-associated protein 1 (KEAP1) (#8047), superoxide dismutase 1 (SOD1) (#37385), superoxide dismutase 2 (SOD2) (#13141), and Catalase (#14097) from Cell Signaling Technology, Inc. (Danvers, Massachusetts, USA). Secondary antibody (1:2,000, anti-rabbit or anti-mouse) from Cell Signaling Technology, Inc. (Danvers, Massachusetts, USA) attached 2 h at room temperature and washed with TBS-T. The signal was detected by ECL solution (BIO-RAD, US), and expression was supported by a ChemiDoc KwikQuant imaging system (SCINOMICS, Korea).

Colony formation assay

CRC cells were seeded with 1,000 cells in 6-well plates and incubated at 37°C overnight. The following day, cells were treated with GE (HCT116 and HT29: 0, 0.25, 0.5, and 1 mg/mL, Caco2: 0, 0.5, 1.5, and 2.5 mg/mL). The treated medium was refreshed every 2 days. After 10 days of cultivation, each well was gently washed twice with PBS, and the colonies were stained with 0.2% crystal violet solution for 2 h at room temperature. Then, the wells were washed three times using distilled water. Finally, the counts of recognized colonies were imaged, and the results were expressed by Image J software.

Statistical analysis

All data from in vitro experiments were performed in triplicate and presented as the mean and standard error of the mean (SEM) of three independent experiments (n = 3). Statistical significance was calculated using Student’s t-test, and determined at *P < 0.05, **P < 0.01, ***P < 0.001.

Results

GE has antioxidant effects

Before the evaluation of GE on CRC cell viability, the antioxidant capacities of GE were measured. Radical scavenging effects in the ABTS and DPPH analysis to confirm radical scavenging ability, the concentration of GE was 0.25–10 mg/mL. The ABTS result was 2.6–86.9%, and the DPPH result was 2.3–17.4% (Supplementary Fig. 1A).

Total phenolic and flavonoid contents were measured as 9.97 mgGAE/g for the total polyphenol contents and 0.14 mgQE/g for the total flavonoid contents based on the GE concentration of 10 mg/mL (Supplementary Fig. 1B).

GE reduces the CRC cell viability in a time- and dose-dependent manner

The effects of GE on CRC cell viability were conducted at different times and concentrations. GE significantly reduces the viability of HCT116, Caco2, and HT29 cells (Fig. 1A and Supplementary Fig. 2A). Additionally, HCT116 cells were the most sensitive to GE among the three CRC cell lines (Fig. 1B and Supplementary Fig. 2A).

Fig 1
Fig. 1Gochujang extract (GE) reduced cell viability and caused cytotoxicity in colorectal cancer (CRC) cells. (A) Cytotoxicity (cell viability) assay in HCT116 and Caco2 cell lines. (B) IC50 of CRC cells in GE. After 24 h of cell seeding, cells were treated with GE at 0, 0.25, 0.5, 1, 2, 4, 8, and 10 mg/mL for 24, 48, and 72 h. (C) Morphological images of GE-treated HCT116 cells and Caco2 cells. HCT116 cells were treated with GE at 0, 2, and 4 mg/mL for 48 h. Caco2 cells were treated with GE at 0, 4, and 8 mg/mL for 48 h. Cytotoxicity assay and results were expressed as a % of viable cells compared to CON. Values are mean ± SEM (standard error of the mean) (n = 3). t-test was performed to evaluate the statistical significance of differences. * (P < 0.05), ** (P < 0.01), *** (P < 0.001).

The IC50 of HCT116 was 7.09, 6.13, and 5.02 mg/mL at 24, 48, and 72 h, respectively; and with Caco2, the IC50 was 16.68, 10.42, and 5.89 mg/mL at 24, 48, and 72 h, respectively (Fig. 1B). The IC50 in HT29 was 11.82, 8.16, and 6.92 mg/mL at 24, 48, and 72 h (Supplementary Fig. 2A). Based on the different IC50 of cell lines, GE treatment concentration was established for the next experiments (Fig. 1C and Supplementary Fig. 2B). In conclusion, GE significantly reduces the cell viability of CRC cell lines time- and dose-dependent manner.

GE suppresses the migration and colony formation of CRC cells

As GE markedly reduces cell viability, the effect of GE on CRC cell migration capacity was evaluated by performing a wound-healing assay. Compared with CON, GE significantly decreases migration of HCT116, Caco2, and HT29 cells time- and dose-dependently (Fig. 2A and Supplementary Fig. 2C). Additionally, GE reduces the expression of MMP-9, a migration-related protein in CRC cells (Supplementary Fig. 3A and 3B).

Fig 2
Fig. 2Gochujang extract (GE) suppressed the migration and colony formation ability of colorectal cancer (CRC) cells. (A) Scratch/wound-healing assay (migration assay) on CRC cells (HCT116, Caco2). Cells were treated with GE at concentrations of 0, 0.25, 0.5, and 1 mg/mL. Scratch/wound-healing area was measured (0, 24, 48, and 72 h). Migration images of HCT116 and Caco2, and quantification bar graphs of relative cell-free length (%). (B) Six-well plate images and histogram of colony formation rate in response to the GE treatment. HCT116 cells were treated with GE (0, 0.25, 0.5, and 1 mg/mL), and Caco2 cells were treated with GE (0, 0.5, 1.5, and 2.5 mg/mL) for 10 days. Colony formation ability was expressed as % of CON. Values are mean ± SEM (standard error of the mean) (n = 3). t-test was performed to evaluate the statistical significance of differences. * (P < 0.05), ** (P < 0.01), *** (P < 0.001).

Next, the effect of GE in colony formation of CRC cell lines was tested. Compared to CON, GE significantly inhibits colony formation dose-dependently in all three CRC cell lines (Fig. 2B and Supplementary Fig. 2D). In summary, GE strongly reduces the migration and colony formation in CRC cells.

GE changes the protein expression related to cell proliferation, apoptosis, and autophagy in CRC cells

Based on the effects of GE on the cell viability, migration, and colony formation results, the underlying cellular and molecular mechanism was investigated by probing the protein expression related to cell cycle arrest, cell cycle regulation, and cell death. p21 is a protein that induces cell cycle arrest, while p-STAT3, CDK2, Cyclin B1, and p-Rb are proteins involved in cell cycle activation (41). As shown in Fig. 3A and 3B, GE significantly upregulated the level of p21, the cell cycle arrest protein in both CRC cell lines. However, GE markedly downregulated the protein levels related to cell proliferation and cell cycle regulation, including p-Rb and cyclin B1, in both CRC cell lines. In addition, GE reduced p-STAT3 in HCT116 with statistical significance, but in Caco2 cells, GE decreased p-STAT3 without statistical significance. The level of CDK2 tended to decrease in HCT116 cells by GE, and Caco2 cells showed a significant reduction of CDK2 level at a high dose of GE (Fig. 3A and 3B).

Fig 3
Fig. 3Gochujang extract (GE) altered the expression of cell cycle-, apoptosis-, and autophagy-related proteins. (A) Western blot bands of cell cycle arrest or regulatory proteins. (B) Relative protein expression of cell cycle. (C) Western blot bands of proteins associated with apoptosis. (D) Relative protein expression of apoptosis. (E) Western blot bands of proteins associated with autophagy. (F) Relative protein expression of autophagy. HCT116 cells were treated with GE at 0, 2, and 4 mg/mL, and Caco2 cells were treated with GE at 0, 4, and 8 mg/mL for 48 h. Values are mean ± SEM (standard error of the mean) (n = 3). t-test was performed to evaluate the statistical significance of differences. * (P < 0.05), ** (P < 0.01), *** (P < 0.001). β-Actin was used as a loading control.

Next, the effects of GE on cell death-related proteins were probed (Fig. 3C and 3D). In apoptosis, one of the main mechanisms of cell death, Bim and c-PARP proteins are known markers of pro-apoptosis, while Bcl-2 and Bcl-xL are known as antiapoptotic proteins (42). In HCT116 cells, GE significantly increased Bim expression, while cleaved PARP was slightly increased. Moreover, GE significantly decreased the levels of PARP, Bcl-2, and Bcl-xL in HCT116 cells. With Caco2 cells, GE significantly increased the expression of cleaved PARP, and the Bim without statistical significance. Additionally, GE decreased the levels of PARP and Bcl-xL with statistical significance, and Bcl-2 without statistical significance (Fig. 3C and 3D).

GE also significantly altered protein expression related to autophagy. mTOR inhibits cellular autophagy when it is phosphorylated, while LC3B is known as the indicator of autophagy (43). GE significantly decreased p-mTOR levels in HCT116 and resulted in a reduced tendency of p-mTOR in Caco2 (Fig. 3E and 3F). Moreover, GE significantly upregulated the level of LC3B in both cell lines (Fig. 3E and 3F).

In summary, GE upregulates cell cycle arrest-related proteins, downregulates cell proliferation-related proteins, and also elevates apoptosis- and autophagy-related proteins in CRC cells.

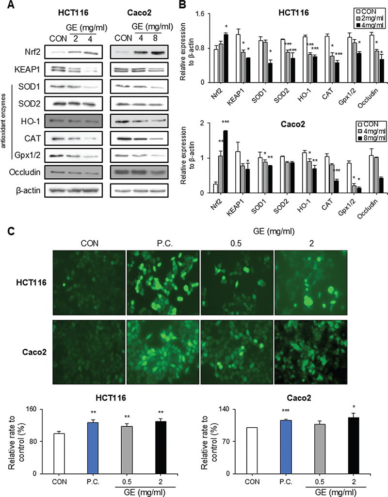
GE disrupts the antioxidant system and ROS metabolism in CRC cells

To scrutinize the effects of GE on the ROS metabolism of CRC cells, the level of key antioxidant enzymes was evaluated. Under stressful conditions (e.g. increased ROS level), nuclear factor erythroid 2-related factor 2 (Nrf2) is activated, leading to a decrease of Kelch-like ECH-associated protein 1 (KEAP1), and this process allows Nrf2 to translocate into the nucleus, upregulating the expressions of antioxidant enzymes (44). GE significantly upregulated the expression of Nrf2, whereas the levels of occludin and KEAP1 were decreased in both cell lines, with and/or without statistical significance (Fig. 4A and 4B). Moreover, GE strongly reduced the expressions of major antioxidant enzymes, including SOD1, SOD2, HO-1, catalase, and Gpx1/2 in both CRC cells dose-dependently (Fig. 4A and 4B).

Fig 4
Fig. 4Gochujang extract (GE) destroyed the balance of reactive oxygen species (ROS) level and antioxidant proteins in colorectal cancer (CRC) cells. (A–B) HCT116 cells were treated with GE (0, 2, and 4 mg/mL), and Caco2 cells were treated with GE (0, 4, and 8 mg/mL) for 48 h. (A) Western blot band images of proteins associated with ROS metabolism. (B) Relative protein expression of ROS metabolism. (C) The levels of ROS were measured in HCT116 and Caco2 cells after treatment with GE (0, 0.5, and 2 mg/mL) at 24 h. TBHP was used as a ‘P.C.’ Values are mean ± SEM (standard error of the mean) (n = 3). * (P < 0.05), ** (P < 0.01), *** (P < 0.001). t-Test was performed to evaluate the statistical significance of differences. β-Actin was used as a loading control.

Next, as GE markedly reduces antioxidant system-related protein expressions, the effects of GE on ROS production were measured. As expected, GE markedly increased ROS levels in both CRC cells (Fig. 4C).

Therefore, these observations suggest that GE disrupts the oxidative stress defensive system and increases ROS generation, leading to the imbalance of ROS metabolism in CRC cells.

Discussion

The worldwide incidence of CRC remains consistently high, especially a recent trend, a high prevalence at younger ages (3). Among the diverse causal factors of CRC, diet can accelerate CRC but prevent/ameliorate CRC (12). Although previous studies addressed the multiple health-beneficial effects of Gochujang, including anticancer effects, the detailed cellular and molecular mechanisms of its anticancer effects were not fully investigated. The current study found that GE strongly decreases cell viability, migration, and colony formation. Moreover, GE markedly induces cell cycle arrest and inhibits cell proliferation and cell cycle progression. Additionally, GE also increases apoptosis- and autophagy-related proteins in CRC cells. Lastly, GE alters ROS metabolism in CRC cells by reducing antioxidant enzyme expressions.

Targeting cancer cell viability, migration, and colony formation has been applied in many previous studies when the anticancer effects of certain foods and bioactive compounds were evaluated (17, 45, 46). The present study found that GE significantly reduces CRC cell growth, migration, and colony formation, confirming its anticancer effects against CRC. Interestingly, the effects of GE in CRC cells differed based on the cell lines; for instance, HCT116 cells were the most sensitive to GE among three different CRC cells. These cell line-dependent results are likely to be attributed to the unique characteristics inherent to each cell line (47, 48), indicating the limitations of in vitro study. Therefore, to address these limitations of in vitro study, future studies need to be performed with in vivo models, to confirm the anticancer effects of Gochujang against CRC.

Particularly, due to the distinctive ROS metabolism of cancer cells, ROS metabolism of cancer cells can be a targetable therapeutic approach (20). Under the increased oxidative stress environments, Nrf2 is activated to increase the expression of various antioxidant enzymes, including HO-1 and catalase (44). In addition, the decrease in occluding expression also indicates oxidative stress induction in epithelial tissues (49). The present study found that GE significantly increased Nrf2 expression and decreased occludin levels, suggesting GE induces oxidative stress in CRC cells. However, this study showed a reduction in the expression of antioxidant enzymes. This suggests that Gochujang might influence on the antioxidant response element (ARE), an intermediary between Nrf2 and antioxidant enzymes (50). Therefore, future studies are required to investigate the effects of Gochujang on detailed mechanisms, such as Nrf2/ARE or ARE/HO-1 in CRC cells. Furthermore, this study observed that GE strongly decreased the levels of antioxidant enzymes in CRC cells and increased ROS production, implying GE elevates oxidative stress in CRC cells. These observations indicate that GE induces imbalance of ROS metabolism and oxidative stress, leading to cell death in CRC cells. A previous study found that Manuka honey decreases Nrf2 expression when it causes an interruption of ROS metabolism in CRC cancer cells (23, 51), which was the opposite result of the present study. Thus, further mechanistic studies are required for a better understanding of the effects of GE on ROS metabolism in various cancer cells, including CRC cells.

In conclusion, the current study reports that Gochujang has anticancer effects in CRC cells by intergrading various cellular and molecular pathways, including cell cycle arrest, apoptosis, autophagy, and ROS metabolism (Fig. 5). Moreover, this study investigated the effects of GE from whole food, not specific bioactive compounds, providing an understanding of the anticancer mechanisms of whole food. However, in the future, the exact compounds in Gochujang providing its anticancer effects should also be investigated and established. Moreover, in the future, it is meaningful to explore the effects of Gochujang on other cancer cell metabolism, such as energy metabolism.

Fig 5
Fig. 5. Summary graphic image of the anticancer effects of Gochujang extract (GE) in colorectal cancer (CRC) cells.

Financial support

The study is supported by the National Research Foundation of Korea (NRF) grant funded by the Korean government (Ministry of Science and ICT) (No. 2022R1F1A1064002).

Acknowledgments

We thank Dr. Kim Sang-wook (Jeonbuk National University Hospital) for providing HCT116 and HT29 cell lines. Also, we thank Dr. Choi Yean-Jung (Department of Food & Nutrition, Samyook University) for providing Caco2 cell line.

Author contribution

Eun-Bi Seo: data collection, data curation, and writing original manuscript draft; So-Min Oh: data curation and revision; and Anna Han: conceptualization, funding acquisition, and supervision.

Data availability statement

All data presented in the study are made publicly available at or before the time of acceptance.

References

1. Jung KW, Won YJ, Kang MJ, Kong HJ, Im JS, Seo HG. Prediction of cancer incidence and mortality in Korea, 2022. Cancer Res Treat 2022; 54(2): 345–51. doi: 10.4143/crt.2022.179
2. Kim MH, Park S, Yi N, Kang B, Park IJ. Colorectal cancer mortality trends in the era of cancer survivorship in Korea: 2000–2020. Ann Coloproctol 2022; 38(5): 343–52. doi: 10.3393/ac.2022.00535.0076
3. Siegel RL, Torre LA, Soerjomataram I, Hayes RB, Bray F, Weber TK, et al. Global patterns and trends in colorectal cancer incidence in young adults. Gut 2019; 68(12): 2179–85. doi: 10.1136/gutjnl-2019-319511
4. Kim HJ, Hann HJ, Hong SN, Kim KH, Ahn IM, Song JY, et al. Incidence and natural course of inflammatory bowel disease in Korea, 2006–2012: a nationwide population-based study. Inflamm Bowel Dis 2015; 21(3): 623–30. doi: 10.1097/MIB.0000000000000313
5. Daniali M, Nikfar S, Abdollahi M. An overview of interventions for constipation in adults. Expert Rev Gastroenterol Hepatol 2020; 14(8): 721–32. doi: 10.1080/17474124.2020.1781617
6. Sohn DK, Kim MJ, Park Y, Suh M, Shin A, Lee HY, et al. The Korean guideline for colorectal cancer screening. J Korean Med Assoc 2015; 58(5): 420–32. doi: 10.5124/jkma.2015.58.5.420
7. Khil H, Kim SM, Hong S, Gil HM, Cheon E, Lee DH, et al. Time trends of colorectal cancer incidence and associated lifestyle factors in South Korea. Sci Rep 2021; 11(1): 2413. doi: 10.1038/s41598-021-81877-2
8. Murphy N, Moreno V, Hughes DJ, Vodicka L, Vodicka P, Aglago EK, et al. Lifestyle and dietary environmental factors in colorectal cancer susceptibility. Mol Aspects Med 2019; 69: 2–9. doi: 10.1016/j.mam.2019.06.005
9. Chan DS, Lau R, Aune D, Vieira R, Greenwood DC, Kampman E, et al. Red and processed meat and colorectal cancer incidence: meta-analysis of prospective studies. PLoS One 2011; 6(6): e20456. doi: 10.1371/journal.pone.0020456
10. Vieira AR, Abar L, Chan DSM, Vingeliene S, Polemiti E, Stevens C, et al. Foods and beverages and colorectal cancer risk: a systematic review and meta-analysis of cohort studies, an update of the evidence of the WCRF-AICR Continuous Update Project. Ann Oncol 2017; 28(8): 1788–802. doi: 10.1093/annonc/mdx171
11. Demeyer D, Mertens B, De Smet S, Ulens M. Mechanisms linking colorectal cancer to the consumption of (processed) red meat: a review. Crit Rev Food Sci Nutr 2016; 56(16): 2747–66. doi: 10.1080/10408398.2013.873886
12. Pietrzyk Ł. Food properties and dietary habits in colorectal cancer prevention and development. Int J Food Prop 2017; 20(10): 2323–43. doi: 10.1080/10942912.2016.1236813
13. Macharia JM, Mwangi RW, Rozmann N, Zsolt K, Varjas T, Uchechukwu PO, et al. Medicinal plants with anti-colorectal cancer bioactive compounds: potential game-changers in colorectal cancer management. Biomed Pharmacother 2022; 153: 113383. doi: 10.1016/j.biopha.2022.113383
14. Guerra AR, Duarte MF, Duarte IF. Targeting tumor metabolism with plant-derived natural products: emerging trends in cancer therapy. J Agric Food Chem 2018; 66(41): 10663–85. doi: 10.1021/acs.jafc.8b04104
15. Cerella C, Radogna F, Dicato M, Diederich M. Natural compounds as regulators of the cancer cell metabolism. Int J Cell Biol 2013; 2013: 639401. doi: 10.1155/2013/639401
16. Zeng H, Hamlin SK, Safratowich BD, Cheng WH, Johnson LK. Superior inhibitory efficacy of butyrate over propionate and acetate against human colon cancer cell proliferation via cell cycle arrest and apoptosis: linking dietary fiber to cancer prevention. Nutr Res 2020; 83: 63–72. doi: 10.1016/j.nutres.2020.08.009
17. Yin Q, Chen H, Ma RH, Zhang YY, Liu MM, Thakur K, et al. Ginsenoside CK induces apoptosis of human cervical cancer HeLa cells by regulating autophagy and endoplasmic reticulum stress. Food Funct 2021; 12(12): 5301–16. doi: 10.1039/d1fo00348h
18. Al-Oqail MM. Anticancer efficacies of Krameria lappacea extracts against human breast cancer cell line (MCF-7): role of oxidative stress and ROS generation. Saudi Pharm J 2021; 29(3): 244–51. doi: 10.1016/j.jsps.2021.01.008
19. Kang SW. Role of reactive oxygen species in cell death pathways. Hanyang Med Rev 2013; 33(2): 77–82. doi: 10.7599/hmr.2013.33.2.77
20. Choi I. Reactive oxygen species and cancer. Hanyang Med Rev 2013; 33(2): 118–22. doi: 10.7599/hmr.2013.33.2.118
21. Hayes JD, Dinkova-Kostova AT, Tew KD. Oxidative stress in cancer. Cancer Cell 2020; 38(2): 167–97. doi: 10.1016/j.ccell.2020.06.001
22. Tafani M, Sansone L, Limana F, Arcangeli T, De Santis E, Polese M, et al. The interplay of reactive oxygen species, hypoxia, inflammation, and sirtuins in cancer initiation and progression. Oxid Med Cell Longev 2016; 2016: 3907147. doi: 10.1155/2016/3907147
23. Afrin S, Giampieri F, Forbes-Hernandez TY, Gasparrini M, Amici A, Cianciosi D, et al. Manuka honey synergistically enhances the chemopreventive effect of 5-fluorouracil on human colon cancer cells by inducing oxidative stress and apoptosis, altering metabolic phenotypes and suppressing metastasis ability. Free Radic Biol Med 2018; 126: 41–54. doi: 10.1016/j.freeradbiomed.2018.07.014
24. Arfin S, Jha NK, Jha SK, Kesari KK, Ruokolainen J, Roychoudhury S, et al. Oxidative stress in cancer cell metabolism. Antioxidants (Basel) 2021; 10(5): 642. doi: 10.3390/antiox10050642
25. Lee EJ, Edward OC, Seo EB, Mun EG, Jeong SJ, Ha G, et al. Gochujang ameliorates hepatic inflammation by improving dysbiosis of gut microbiota in high-fat diet-induced obese mice. Microorganisms 2023; 11(4): 911. doi: 10.3390/microorganisms11040911
26. Kwon S-H, Shon M-Y. Antioxidant and anticarcinogenic effects of traditional doenjang during maturation periods. Korean J Food Preserv 2004; 11: 461–7.
27. Mun E-G, Kim B, Kim E-Y, Lee H-J, Kim Y, Park Y, et al. Research trend in traditional fermented foods focused on health functional evaluation. J Korean Soc Food Sci Nutr 2018; 47(4): 373–86. doi: 10.3746/jkfn.2018.47.4.373
28. Park JE, Han A, Mun EG, Cha YS. A traditional Korean fermented food, Gochujang exerts anti-hypertensive effects, regardless of its high salt content by regulating renin-angiotensin-aldosterone system in SD rats. Heliyon 2024; 10(9): e30451. doi: 10.1016/j.heliyon.2024.e30451
29. Lee E-J, Song J, Park C-H, Mun E-G, Wang J, Han A, et al. Soy sauce lowers body weight and fat mass in high-fat diet-induced obese rats. J Med Food 2023; 26(11): 858–67. doi: 10.1089/jmf.2022.K.0125
30. Kim NY, Kim KA, Yang HJ, Jeong SJ, Han A, Cha YS. Comparison of the laxative effects of Korean Gochujang containing different microbiota on loperamide-induced constipation in ICR mice. Food Funct 2023; 14(16): 7615–30. doi: 10.1039/d2fo04111a
31. Chang M-I, Kim J-Y, Kim U-S, Baek S-H. Antioxidant, tyrosinase inhibitory, and anti-proliferative activities of Gochujang added with Cheonggukjang powder made from sword bean. Korean J Food Sci Technol 2013; 45(2): 221–6. doi: 10.9721/kjfst.2013.45.2.221
32. Jung KO, Park SY, Park KY. Longer aging time increases the anticancer and antimetastatic properties of doenjang. Nutrition 2006; 22(5): 539–45. doi: 10.1016/j.nut.2005.11.007
33. Kim SY, Lee KB, Cho YH, Jeong DY, Yang HJ, Ryu MS, et al. Inhibitory effect of the extract of Cheonggukjang fermented with Bacillus amyloliquefaciens SCGB 1 on LPS-induced inflammation and inflammatory diseases. J Korean Soc Food Sci Nutr 2020; 49(7): 659–67. doi: 10.3746/jkfn.2020.49.7.659
34. Lee SM, Chang HC. Growth-inhibitory effect of the solar salt-doenjang on cancer cells, AGS and HT-29. J Korean Soc Food Sci Nutr 2009; 38(12): 1664–71. doi: 10.3746/jkfn.2009.38.12.1664
35. Mahoro P, Moon HJ, Yang HJ, Kim KA, Cha YS. Protective effect of Gochujang on inflammation in a DSS-induced colitis rat model. Foods 2021; 10(5): 1072. doi: 10.3390/foods10051072
36. Lee H, Song J, Chung S, Cha Y-S, Han A. Gochujang elicits anti-obesity effects by increasing capsaicin-independent brown adipogenesis and thermogenesis in high-fat diet induced obese mice. J Funct Foods 2023; 111: 105886. doi: 10.1016/j.jff.2023.105886
37. Song H-S, Kim Y-M, Lee K-T. Antioxidant and anticancer activities of traditional Kochujang added with garlic porridge. J Life Sci 2008; 18: 1140–6. doi: 10.5352/JLS.2008.18.8.1140
38. Ehiobu JM, Idamokoro ME, Afolayan AJ. Phytochemical content and antioxidant potential of leaf extracts of Citrus limon (L.) Osbeck collected in the Eastern Cape Province, South Africa. S Afr J Bot 2021; 141: 480–6. doi: 10.1016/j.sajb.2021.06.001
39. Singleton VL, Orthofer R, Lamuela-Raventós RM. Analysis of total phenols and other oxidation substrates and antioxidants by means of folin-ciocalteu reagent. Methods Enzymol 1999; 299: 152–78. doi: 10.1016/S0076-6879(99)99017-1
40. Zhishen J, Mengcheng T, Jianming W. The determination of flavonoid contents in mulberry and their scavenging effects on superoxide radicals. Food Chem 1999; 64: 555–9. doi: 10.1016/S0308-8146(98)00102-2
41. Matthews HK, Bertoli C, de Bruin RAM. Cell cycle control in cancer. Nat Rev Mol Cell Biol 2022; 23(1): 74–88. doi: 10.1038/s41580-021-00404-3
42. Elmore S. Apoptosis: a review of programmed cell death. Toxicol Pathol 2007; 35(4): 495–516. doi: 10.1080/01926230701320337
43. Yang Z, Klionsky DJ. An overview of the molecular mechanism of autophagy. Curr Top Microbiol Immunol 2009; 335: 1–32. doi: 10.1007/978-3-642-00302-8_1
44. Yuan J, Che S, Zhang L, Ruan Z. Reparative effects of ethanol-induced intestinal barrier injury by flavonoid luteolin via MAPK/NF-kappaB/MLCK and Nrf2 signaling pathways. J Agric Food Chem 2021; 69(14): 4101–10. doi: 10.1021/acs.jafc.1c00199
45. Li Z, Mao L, Yu B, Liu H, Zhang Q, Bian Z, et al. GB7 acetate, a galbulimima alkaloid from Galbulimima belgraveana, possesses anticancer effects in colorectal cancer cells. J Pharm Anal 2022; 12(2): 339–49. doi: 10.1016/j.jpha.2021.06.007
46. Wu Q, Deng J, Fan D, Duan Z, Zhu C, Fu R, et al. Ginsenoside Rh4 induces apoptosis and autophagic cell death through activation of the ROS/JNK/p53 pathway in colorectal cancer cells. Biochem Pharmacol 2018; 148: 64–74. doi: 10.1016/j.bcp.2017.12.004
47. Berg KCG, Eide PW, Eilertsen IA, Johannessen B, Bruun J, Danielsen SA, et al. Multi-omics of 34 colorectal cancer cell lines – a resource for biomedical studies. Mol Cancer 2017; 16(1): 116. doi: 10.1186/s12943-017-0691-y
48. Sveen A, Bruun J, Eide PW, Eilertsen IA, Ramirez L, Murumagi A, et al. Colorectal cancer consensus molecular subtypes translated to preclinical models uncover potentially targetable cancer cell dependencies. Clin Cancer Res 2018; 24(4): 794–806. doi: 10.1158/1078-0432.CCR-17-1234
49. DeMaio L, Rouhanizadeh M, Reddy S, Sevanian A, Hwang J, Hsiai TK. Oxidized phospholipids mediate occludin expression and phosphorylation in vascular endothelial cells. Am J Physiol Heart Circ Physiol 2006; 290(2): H674–83. doi: 10.1152/ajpheart.00554.2005
50. Raghunath A, Sundarraj K, Nagarajan R, Arfuso F, Bian J, Kumar AP, et al. Antioxidant response elements: discovery, classes, regulation and potential applications. Redox Biol 2018; 17: 297–314. doi: 10.1016/j.redox.2018.05.002
51. Khan I, Kang SC. Apoptotic activity of Lactobacillus plantarum DGK-17-fermented soybean seed extract in human colon cancer cells via ROS-JNK signaling pathway. J Food Sci 2017; 82(6): 1475–83. doi: 10.1111/1750-3841.13732