CORRIGENDUM

Nobiletin inhibits breast cancer via p38 mitogen-activated protein kinase, nuclear transcription factor-κB, and nuclear factor erythroid 2-related factor 2 pathways in MCF-7 cells

Jianli Liu, Shuai Wang, Siqi Tian, Yin He, Hong Lou, Zhijun Yang, Yuchi Kong and Xiangyu Cao

School of Life Science, Liaoning University, Shenyang, China

 

Citation: Food & Nutrition Research 2025, 69: 12680 - http://dx.doi.org/10.29219/fnr.v69.12680

Copyright: © 2025 Jianli Liu et al. This is an Open Access article distributed under the terms of the Creative Commons Attribution 4.0 International License (http://creativecommons.org/licenses/by/4.0/), allowing third parties to copy and redistribute the material in any medium or format and to remix, transform, and build upon the material for any purpose, even commercially, provided the original work is properly cited and states its license.

Published: 30 June 2025

 

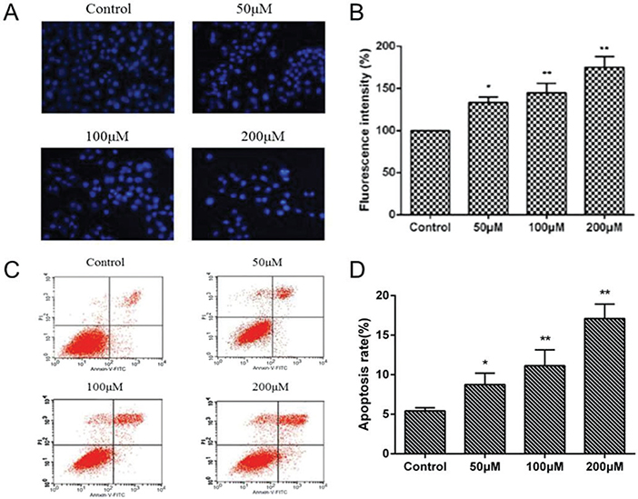
In Figs. 3C and 4A of the published version, the Flow cytometry image of 50 μM Nobiletin in Fig. 3C and western blot band of MMP2 and MMP9 in Fig. 4A were presented incorrectly. The corrected Figures are provided as below. This corrigendum does not affect the accuracy of result and conclusion of this work. The authors regret for any inconvenience caused.

Fig. 3:

FNR-68-12680-F1.jpg

Fig. 4:

FNR-68-12680-F2.jpg