ORIGINAL ARTICLE

Recombinant CRAMP-producing Lactococcus lactis attenuates dextran sulfate sodium-induced colitis by colonic colonization and inhibiting p38/NF-κB signaling

Jiahong Li1,2#, Shiwen Yu3#, Xiaohua Pan1,2, Ming Zhang1,2, Zhuwu Lv3*, Li-Long Pan4* and Jia Sun1,2*

1State Key Laboratory of Food Science and Technology, Jiangnan University, Wuxi, Jiangsu, P. R. China; 2School of Food Science and Technology, Jiangnan University, Wuxi, Jiangsu, P. R. China; 3Department of Obstetrics, Wuxi People’s Hospital Affiliated to Nanjing Medical University, Wuxi, P. R. China; 4Wuxi School of Medicine, Jiangnan University, Wuxi, Jiangsu, P. R. China

Popular scientific summary

Abstract

Background: Inflammatory bowel diseases (IBDs) are generally characterized by persistent abdominal pain and diarrhea caused by chronic inflammation in the intestine. Cathelicidins are antimicrobial peptides with pleiotropic roles in anti-infection, wound healing, and immune modulation. However, the sensitivity to the acidic environment and short half-life of cathelicidins limit their application in IBD treatment. Recombinant cathelicidin-related antimicrobial peptide (CRAMP)-producing Lactococcus lactis may represent a potential approach for IBD therapy.

Objective: The aim of this study was to develop recombinant CRAMP-producing L. lactis NZ9000 and explore the role and mechanism of recombinant L. lactis NZ9000 expressing CRAMP in colitis.

Design: We constructed two strains of CRAMP-producing L. lactis NZ9000 with different plasmids pMG36e (L.L-pMU45CR) or pNZ8148 (L.L-pNU45CR), which use a Usp45 secretion signal to drive the secretion of CRAMP. Bacterial suspensions were orally supplemented to mice with a syringe for 4 days after dextran sodium sulfate (DSS) treatment. Body weight change, disease active score, colon length, and colonic histology were determined. The expression of tight junction (ZO-1, ZO-2, and Occludin) and cytokines (IL-6, IL-1β, TNF-α, and IL-10) in colon was performed by qPCR. The expression of p-ERK, p-p38, and p-p65 was determined by Western blot analysis.

Results: Both CRAMP-producing L. lactis NZ9000 strains protected against colitis, as shown by reduced weight loss and disease activity score, improved colon shortening, and histopathological injury. In addition, CRAMP-producing L. lactis NZ9000 restored gut barrier by upregulating ZO-1, ZO-2, and occludin. Moreover, CRAMP-producing L. lactis NZ9000 regulated the colonic cytokines profile with reduced IL-6, IL-1β, and TNF-α production, and increased IL-10 production. By further analysis, we found that CRAMP-producing L. lactis NZ9000 reduced the expression of p-p38 and p-p65.

Conclusions: Together, our data suggested that CRAMP-secreting L. lactis NZ9000 attenuated dextran sulfate sodium-induced colitis by colonic colonization and inhibiting p38/NF-κB signaling. Orally administered recombinant CRAMP-secreting L. lactis NZ9000 represents a potential strategy for colitis therapy.

Keywords: CRAMP; colitis; Lactococcus lactis NZ9000; Usp45; probiotics

 

Citation: Food & Nutrition Research 2021, 65: 5570 - http://dx.doi.org/10.29219/fnr.v65.5570

Copyright: © 2021 Jiahong Li et al. This is an Open Access article distributed under the terms of the Creative Commons Attribution 4.0 International License (http://creativecommons.org/licenses/by/4.0/), allowing third parties to copy and redistribute the material in any medium or format and to remix, transform, and build upon the material for any purpose, even commercially, provided the original work is properly cited and states its license.

Received: 16 September 2020; Revised: 5 January 2021; Accepted: 28 January 2021; Published: 28 September 2021

Competing interests and funding: The authors declare no conflict of interest or industrial funding or benefits.

*Jia Sun, State Key Laboratory of Food Science and Technology, School of Food Science and Technology, Jiangnan University, Wuxi 214122, P. R. China, Tel/Fax: +86 (0)510 85197370. Email: jiasun@jiangnan.edu.cn

*Li-Long Pan, School of Medicine B401, Jiangnan University, Wuxi 214122, P. R. China, Tel/Fax: +86 (0)510 85197371. Email: llpan@jiangnan.edu.cn

*Zhuwu Lv, Department of Obstetrics, Wuxi People’s Hospital Affiliated to Nanjing Medical University, Wuxi, P. R. China. Email: luzhuwu@126.com.

#These authors contributed equally to this work

 

Introduction

Inflammatory bowel diseases (IBDs) are inflammatory conditions in the intestine, which generally include ulcerative colitis (UC) and Crohn’s disease (CD) (1). Both UC and CD are known to increase the risk of colorectal cancer (2).The prevailing symptoms of IBDs include abdominal pain, diarrhea, and hematochezia, which have serious negative effects on the quality of life (3). Current therapies of IBD, such as 5-aminosalicylic acid and glucocorticoids, are principally aimed at inhibiting inflammation. However, using anti-inflammatory drugs may result in some side effects, involving diarrhea, headache, and loss of appetite (4, 5). In addition, antibiotics, which are commonly used as adjuvant therapy in IBD, could result in microbiota dysbiosis. Thus, it is necessary to develop a new approach for IBD treatment.

Cathelicidins are antimicrobial peptides found in humans and mice, which includes LL-37 and cathelicidin-related antimicrobial peptide (CRAMP), that are homologous in nature, (6). These have multifaceted roles in wound healing, anti-inflammation, and anti-apoptosis, and have been reported to regulate gut microbes and intestinal homeostasis (7, 8). However, oral administration of LL-37 seems to be impossible due to its sensitivity to acidic environment in gaster (9, 10). CRAMP is also pH sensitive. The α-helical conformation of CRAMP is important for its bioactivity, and this can be lost at low pH conditions. The protonation of acidic side chains results in the loss of stabilizing complementary side chain ion pairs (1012). However, its short half-life (1 h in cells) also limits systemic administration (13). Therefore, new cathelicidins-targeted approaches are necessary in the treatment of colitis.

The use of probiotics is a potential approach to treat or prevent IBD. Although most clinical trials indicate that probiotics are beneficial in treating IBD, in some cases, probiotics induce intestinal damage or bacteremia (14, 15). Lactococcus lactis (L. Lactis) is widely used in food fermentation and oral delivery of therapeutic proteins (16). Lactococcus lactis NZ9000 (L. Lactis NZ9000) plays a key role in industrial fermentation (17) and has been used to develop genetically modified microorganisms for the treatment of colitis in mice (18, 19).

In this study, we constructed two recombinant L. lactis NZ9000 strains, which used a Usp45 secretion signal to drive the secretion of CRAMP, with pMG36e (L.L-pMU45CR) or pNZ8148 (L.L pNU45CR) plasmids, respectively. We also evaluated the role and mechanism of CRAMP-secreting L. lactis NZ9000 in experimental colitis.

Materials and methods

Plasmids, bacterial strains, and growth conditions

Lactococcus lactis NZ9000 (NIZO Food Research, Kernhemseweg, the Netherlands) was grown in M17 medium (Solarbio, Beijing, China) containing 0.5% (w/v) glucose (Solarbio, Beijing, China) at 30°C. CRAMP gene (20) containing a Usp45 secretion signal gene (21) was synthesized by Sangon Biotech Co., Ltd (Shanghai, China) and was cloned into pMG36e (22) (pMG36e-Usp45-CRAMP) and pNZ8148 (23) (pNZ8148-Usp45-CRAMP) at the Xbal/Sphl sites, respectively.Lactococcus lactis NZ9000 was transformed with pMG36e-Usp45-CRAMP (L.L-pMU45CR) and pNZ8148-Usp45-CRAMP (L.L-​pNU45CR) by electroporation (24). Lactococcus lactis NZ9000 was transformed with empty pMG36e (L.L-pMVectro) and empty pNZ8148 (L.L-pNVector) as controls. Nisin (1.25 ng/mL, Solarbio, Beijing, China) was used for 4 h to induce gene expression in L.L-pNU45CR and L.L-pNVector as controls (19). Bacterial suspensions were prepared freshly and were orally administered with syringe once daily for 4 days after dextran sodium sulfate (DSS) treatment. DSS was purchased from MP Biomedicals (Irvine, CA, USA), with a molecular weight of 36–50 kDa.

Mice

Male C57BL/6 mice (7–8 weeks old) were purchased from Su Pu Si Biotechnology Co. Ltd (Suzhou, Jiangsu, China) and were randomly divided into six groups (n = 5) as follows: [1] control (without DSS), [2] 3% DSS + sterilized water, [3] 3% DSS + L.L-pMVector, [4] 3% DSS + L.L-pNVector, [5] 3% DSS + L.L-pMU45CR, and [6] 3% DSS + L.L- pNU45CR. After 7 days of DSS treatment, bacterial suspensions (1010 CFU) were orally administrated with syringe once daily for 4 days. Bacterial suspensions were prepared as described below. The bacterial cells were centrifuged at 3,000 g at 4°C for 20 min and washed twice with PBS. These bacterial cells were resuspended at concentrations of 5 × 1010 CFU/mL based on optical density (OD600). Mice were gavaged with 200 µL of bacterial suspension (1010 CFU) with syringe. To check the number of CFUs, plate counts were performed on M17 agar supplemented with 0.5% glucose at 30°C without agitation. After 24 h, the plates were observed.

Disease activity index (DAI) score

The degrees of bleeding, body weight change, and stool consistency were recorded to determine the disease activity score as previously described (25, 26): bleeding (score 0, normal; score 1, stool hemoccult positive; score 2, hemoccult positive and visual pellet bleeding; and score 4, gross bleeding, blood around anus), body weight loss (score 0, no weight loss; score 1, weight loss within 1–5%; score 2, within 5–10%; and score 3, >10%), and stool consistency (score 0, normal; score 1, soft but firm; score 2, soft; and score 3, diarrhea).

ELISA

Colon tissues were homogenized, and the expression of CRAMP was analyzed with an ELISA kit (CUSABIO TECHNOLOGY LLC, Wuhan, Hubei, China) according to the manufacturer’s instructions.

Histology and immunostaining

Colon tissues were fixed and embedded in paraffin via standard methods (27), and sectioned into 5 µm slices and stained with hematoxylin-eosin (Yulu, Nanchang, Jiangxi, China). Histological scoring was performed as follows: epithelium (score 0, normal; score 1, crypt loss <10%; score 2, crypt loss 10–50%; score 3, crypt loss 50–90%; score 4, crypt loss >90%; score 5, ulcer 1–50%; and score 6, ulcer >50%). Infiltration for mucosa (score 0, normal; score 1, <10%; score 2, 10–50%; and score 3, >50%), submucosa (score 0, normal; score 1, 1–50% and score 2, >50%), and muscle or serosa (score 0, normal and score 1, >1%). Histological scores were sum of epithelial damage scores and inflammatory cell infiltration scores (28, 29). Immunostaining was performed as described in our previous study (30, 31). For immunofluorescent staining, anti-ZO-1 (1:100, A11417, ABclonal Technology Co., Ltd, Wuhan, Hubei, China) and anti-rabbit Alexa Fluor 555 (1:500, A32732, Invitrogen, Carlsbad, CA, USA) were used. For nucleic acid staining, DAPI (Beyotime Biotechnology, Shanghai, China) was used according to the manufacturer’s instructions.

Real-time PCR

TRIzol reagent (CoWin Bioscience Co., Ltd, Beijing, China) was used for colonic RNA isolation. SuperRT cDNA synthesis kit (CoWin Bioscience Co., Ltd, Beijing, China) was used for reverse transcription. SYBR Green (CoWin Bioscience Co., Ltd, Beijing, China) was used for quantitation. The 2-∆∆ct method was used for calculation and normalized to β-actin. All primers were synthesized by Thermo Fisher Scientific (Waltham, MA, USA). Primers were designed with Primer 5 software (Premier Biosoft, Palo Alto, CA, USA). To check the specificity of primers, blast program (32) was used, and PCR products were detected by agarose gel electrophoresis. Primers used for qPCR are shown in Table 1.

Table 1. Primers used for qPCR.
Gene Forward (5’-3’) Reverse (5’-3’)
ZO-1 GCCGCTAAGAGCACAGCAA TCCCCACTCTGAAAATGAGGA
ZO-2 ATGGGAGCAGTACACCGTGA TGACCACCCTGTCATTTTCTTG
Occludin TTGAAAGTCCACCTCCTTACAGA CCGGATAAAAAGAGTACGCTGG
IL-6 GAGTCACAGAAGGAGTGGCTAAGG CGCACTAGGTTTGCCGAGTAGATCT
IL-1β TTCAGGCAGGCAGTATCACTC GAAGGTCCACGGGAAAGACAC
TNF-α CCACGCTCTTCTGTCTACTG ACTTGGTGGTTTGCTACGAC
IL-10 GGACCAGCTGGACAACATACTGCTA CCGATAAGGCTTGGCAACCCAAGT
β-Actin GGCTGTATTCCCCTCCATCG CCAGTTGGTAACAATGCCATGT

Western bolt

To compare the expression of secreted or intracellular CRAMP, Supernatant and cell fractions were prepared as described by Le Loir et al (33). Briefly, 2 mL of L. Lactis cultures at a given optical density of 600 nm (OD600) were harvested by centrifugation at 3,000´g for 20 min at 4°C. The equivalent of 1 mL of 1 OD600 unit of culture (cell or supernatant) was concentrated in a 100 μL final volume as described below, and 10 μL was loaded for SDS-PAGE. Supernatants were precipitated by the addition of 10% trichloroacetic acid, harvesting by centrifugation at 10,000 × g at 4°C. The resulting pellet was dissolved in a 1:20 volume of 50 mM NaOH. Cell pellets were resuspended in 70 μL of TES containing lysozyme (1 mg/mL). After 30 min of incubation at 37°C, cells were lysed with 30 μL of 20% SDS. Equal volumes of 2× loading buffer were added to all samples. RIPA buffer with phosphatase and protease inhibitors was purchased from Songon Biotech (Shanghai, China) and used in the preparation of colon samples. Electrophoresis and transfer were performed as described before (34). Primary antibodies were obtained from CST (Danvers, MA, USA): p-p38 (#4511), p-Erk1/2 (#9101), p-NF-κBp65 (#3033), total-p38 (#8690), total-ERK (#4695), and total-NF-κB p65 (#4674) were used. Anti-rabbit secondary antibody was purchased from Thermo Fisher Scientific (31460, Waltham, MA, USA). An enhanced chemiluminescent (ECL) kit (Millipore, Billerica, MA, USA) was used for detection.

Statistical analysis

The data were expressed as mean ± standard error of mean (SEM) and statistically analyzed by GraphPad Prism software (San Diego, CA, USA) using one-way analysis of variance followed by Tukey’s post-hoc test. P ≤ 0.05 was considered to be statistically significant.

Results

Construction of recombinant CRAMP-secreting L. lactis NZ9000

Single colonies were picked and detected by polymerase chain reaction (PCR) to confirm whether CRAMP with secretion signal peptides (Usp45 + CRAMP) were expressed in L.L-pMU45CR or L.L-pNU45CR. As shown in Fig. 1A, Usp45 + CRAMP was expressed in recombinant bacterial cells. In addition, Western blot analysis showed that both L.L-pMU45CR and L.L-pNU45CR expressed CRAMP, and the levels of CRAMP were higher in supernatants than in bacterial cells (Fig. 1B). Collectively, these date data revealed that CRAMP was expressed in recombinant L.L-pMU45CR and L.L-pNU45CR strains, and both strains have higher levels of secreted CRAMP compared with intracellular CRAMP.

Fig 1
Fig. 1. Construction of CRAMP-secreting L. lactis NZ9000. (A) Polymerase chain reaction (PCR) products of CRAMP connected with a Usp45 signal peptide (Usp45 + CRAMP) in L.L-pMU45CR and L. L-pNU45CR were determined by agarose gel electrophoresis. L. L-pMU45CR was based on pMG36e plasmids, and L. L-pNU45CR was based on pNZ8148 plasmids. The product size of Usp45 + CRAMP is 243 bp. (B) Protein expression of CRAMP in recombinant bacterial cells and supernatant (Sup) was examined by Western blotting.

Recombinant CRAMP-producing L. lactis NZ9000 alleviates dextran sodium sulfate-induced colitis

To address the protective effect of recombinant CRAMP-producing L. lactis NZ9000 on colitis, we treated mice with recombinant L. lactis NZ9000 for 4 days after dextran sodium sulfate (DSS)-induced colitis. We found that both L.L-pMU45CR and L.L-pNU45CR attenuated colitis in DSS-treated mice, as shown by reduced weight change (Fig. 2A) and disease activity score (Fig. 2B), which consists of stool consistency, body weight change and bleeding, and improved colon length (Fig. 2C). Furthermore, we found that two recombinant CRAMP producing L. lactis strains restored the expression of CRAMP, which was suppressed by DSS-induced colitis (Fig. 2D).

Fig 2
Fig. 2. Recombinant CRAMP-producing L. lactis NZ9000 attenuates dextran sodium sulfate-induced colitis. (A) Weight change was recorded every day (g); (B) comparison of disease activity score on day 10; (C) colon length was measured on day 10. L.L-pMVector is recombinant L. lactis NZ9000 with pMG36e empty vector and L. L-pNVector is recombinant L. lactis NZ9000 with pNZ8148 empty vector. (D) CRAMP expression in colonic tissues was detected by ELISA. Data are expressed as means ± SEM, n = 5. ###P < 0.001 compared between Vehicle and L. L-pMU45CR group in Fig. 2A; &&&P < 0.001 compared between Vehicle and L. L-pNU45CR group in Fig. 2A; *P < 0.05, ***P < 0.001.

Recombinant CRAMP-producing L. lactis NZ9000 improves crypt morphology in colitis mice

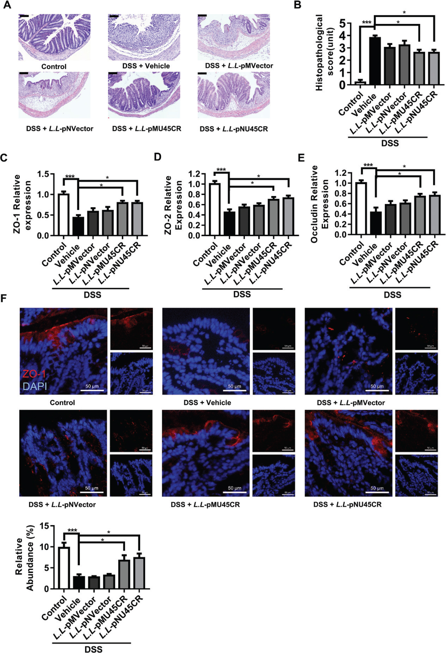
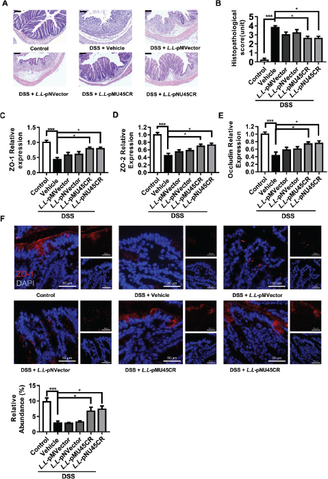
By further histological examination, we found that CRAMP-encoding L. lactis NZ9000 resulted in reduced colonic mucosal injury, crypt destruction, and inflammatory cell infiltration than in vehicle-treated mice (Fig. 3A–B). In addition, CRAMP-secreting L. lactis NZ9000 restored the gut barrier, as shown by increased ZO-1 (Fig. 3C), ZO-2 (Fig. 3D), and occludin (Fig. 3E) expression. Consistently, we found ZO-1 were expressed in apical border under steady state. And two recombinant CRAMP producing L. lactis strains prevented the loss of apical ZO-1 in epithelium (Fig. 3F). Together, these data indicated that recombinant CRAMP-producing L. lactis NZ9000 reduced histological damage and tight-junction disruption.

Fig 3
Fig. 3. Recombinant CRAMP-producing L. lactis NZ9000 improves crypt morphology in colitis. (A) Histological analysis was performed by hematoxylin-eosin (H&E) staining in colonic tissues. The scale bar is 100 μm; (B) the histological score of colon; relative mRNA levels of tight junctions in colon were determined by qPCR (C) ZO-1, (D) ZO-2, and (E) occludin. ZO-1, tight junction protein 1; ZO-2, tight junction protein 2. (F) Representative graphs showing immunofluorescence of ZO-1 (red) in colonic tissues (DAPI, blue). Scale bar: 50 μm. Data are expressed as means ± SEM, n = 5. *P < 0.05, ***P < 0.001.

Recombinant CRAMP-producing L. lactis NZ9000 promotes a modulatory cytokine profile in colitis

During colitis development, the production of cytokines was a central event. We detected several key cytokines in colitis. We found that treatment of both L.L-pMU45CR and L.L-pNU45CR reduced IL-6 (Fig. 4A), IL-1β (Fig. 4B), and TNF-α (Fig. 4C) expression, and restored IL-10 production (Fig. 4D) which plays a regulatory role in colitis. Collectively, these data revealed that both L.L-pMU45CR and L.L-pNU45CR treatment promotes a modulatory cytokine profile in DSS-induced colitis.

Fig 4
Fig. 4. Recombinant CRAMP-producing L. lactis NZ9000 promotes a modulatory cytokine profile in colitis. Relative expression of (A) IL-6, (B) IL-1β, (C) TNF-α and (D) IL-10 in colon was determined by qPCR. IL-6, interleukin-6; IL-1β, interleukin-1beta; TNF-α, tumor necrosis factor alpha. Data are expressed as means ± SEM, n = 5. *P < 0.05, **P < 0.01, ***P < 0.001.

Recombinant CRAMP-producing L. lactis reduces the expression of p-p38 and p-p65

To further explore the underlying mechanism of L.L-pMU45CR and L.L-pNU45CR treatment in DSS-induced colitis, we next detected several key transcription factors in colons. As shown in Fig. 5A, we found that L.L-pMU45CR treatment significantly reduced the expression of p-p38 and p-p65, and L.L-pNU45CR treatment reduced the expression of p-ERK, p-p38, and p-p65 (Fig. 5A). Collectively, these data indicated that recombinant CRAMP-producing L. lactis inhibited colon inflammation by suppressing p38 and p65 activation.

Fig 5
Fig. 5. Recombinant CRAMP-producing L. lactis reduces the expression of p-p38 and p-p65. (A) Expressions of p-ERK, p-p38 and p-p65 in colons were determined by Western blot analysis. Total ERK, p38, and p65 were used as loading controls, and the gray value of each band (B–D) was normalized to loading controls. Data are expressed as means ± SEM, n = 5. *P < 0.05, **P < 0.01.

Discussion

In this study, we developed two strains of CRAMP-producing L. lactis NZ9000, which use a Usp45 secretion signal to drive the secretion of CRAMP. The results of this study indicate that orally administered recombinant CRAMP-producing L. lactis protected mice from colitis by suppressing the expression of p-p38 and p-p65 and subsequently decreasing the expression of proinflammatory cytokines, thus improving the integrity of gut barrier.

Lactococcus lactis is suitable for expressing bioactive molecules in IBD therapy. Most (90–98%) L. lactis, which transit with diet, could survival through acidic conditions in gastric juice (16). Recombinant L. lactis NZ9000 is able to colonize the colon and has been used to express bioactive molecules in the treatment of colitis, such as theme oxygenase-1 and insulin-like growth factor I (18, 19). The secretion efficiencies of heterologous proteins in recombinant L. lactis are varied due to the characteristics of heterologous proteins. Usp45 is a signal peptide widely applied in driving protein secretion (35). We achieved higher levels of secreted CRAMP in recombinant L. lactis NZ9000 with Usp45 signal peptides.

Cathelicidins have multifunctional roles, such as anti-microbial, anti-inflammation, anti-apoptosis activities, and wound healing. Serum LL-37 levels are positively correlated with recovery in IBD patients (36). We observed elevated CRAMP expression in the colon of recombinant CRAMP producing L. Lactis-treated mice. However, the recombinant CRAMP producing L. lactis may not have a direct effect on serum CRAMP, because bioactive peptides were not able to cross the gut wall intact, except dipeptides and tripeptides (37). CRAMP has been reported to protect mice from colitis by resisting bacteria invasion into colonic tissues and preventing colonic inflammation (38, 39). Consistent with our results, CRAMP has been reported to suppress the expression of p-p38 and p-p65, thus alleviating inflammation (40, 41).

Cytokines exert major impacts on intestinal inflammation and related clinical symptoms in IBD. The unbalanced cytokines profile between proinflammatory and regulatory cytokines promotes mucosal inflammation. IL-10 regulates intestinal homeostasis, and its deficiency leads to spontaneous colitis in mice (42). We found that recombinant CRAMP-producing L. lactis increased the expression of IL-10. Similarly, cathelicidins increased the expression of IL-10 in human mononuclear cells (43, 44). Blockade of proinflammatory cytokines, such as TNF-α, is recognized as a crucial strategy for IBD therapy (1). Cathelicidins were shown to reduce TNF-α expression in macrophages by suppressing the expression of p-p38 and p-p65 (40, 45, 46). Similarly, we found that both L.L-pMU45CR and L.L-pNU45CR reduced IL-6, TNF-α, and IL-1β expression by suppressing the expression of p-p38 and p-p65. These results revealed that recombinant CRAMP-producing L. lactis regulates proinflammatory cytokine expression by p-p38/NF-κB p-p65 signaling.

Epithelial tight junctions are crucial in regulating intestinal barrier and permeability. Disruption of intestinal barrier results in the transfer of intestinal bacteria and antigens into submucosa, thus subsequently leading to inflammatory response, such as transcription factor activation and immune cell infiltration. Tight junctions are regulated by intestinal microbes and cytokines in IBD. Adherent-invasive Escherichia coli is increased in IBD patients and can disrupt tight junctions (47). Several cytokines, such as TNF-α, IL-1β, and IL-6, disrupt tight junctions and IL-10 restores tight junctions (48). Previous studies have reported that cathelicidins upregulated tight junctions in bronchial epithelium (49) and epidermal keratinocyte (50). Together, the results of this study indicated that recombinant CRAMP-producing L. lactis restored the expression of tight junctions by regulating the cytokines profile in colitis, although it is unclear whether recombinant CRAMP-producing L. lactis regulates adherent-invasive E. coli.

Conclusions

Our data revealed that two CRAMP-secreting L. lactis NZ9000 strains protected mice from colitis via suppressed activation of p-p38/NF-κB p-p65 signaling, thus resulting in a restored cytokines profile and improved gut barrier integrity (Fig. 6). Our data suggested that orally administered CRAMP-secreting L. lactis NZ9000 may represent a potential strategy for IBD therapy.

Fig 6
Fig. 6. Graphical summary for the role and mechanism of recombinant CRAMP-producing L. lactis in colitis. CRAMP-secreting L. lactis NZ9000 strains protected mice from colitis via suppressed activation of p-p38/NF-κB p-p65 signaling, thus resulting in a restored cytokines profile and an improved gut barrier integrity.

Acknowledgments

This research study was funded by the National Natural Science Foundation of China (Grant Nos. 80270666, 81870439, and 81973322), the Natural Science Foundation for Distinguished Young Scholars of Jiangsu Province (Grants No. BK20200026), Jiangsu Province Recruitment Plan for High-level, Innovative and Entrepreneurial Talents (Innovative Research Team), National First-class Discipline Program of Food Science and Technology (Grant No. JUFSTR20180103), Wuxi Social Development Funds for International Science & Technology Cooperation (Grant No. WX0303B010518180007PB), Natural Science Foundation of Jiangsu Province, China (Grant No. BK20180619), Jiangsu Province Qing Lan Project, Jiangsu Province ‘Six Summit Talents’ Program (Grant No. 2019-YY-038), the Fundamental Research Funds for the Central Universities (Grant Nos. 81870439 and JUSRP11866), and Wuxi Health and Family Planning Commission Funds for Maternal and Child Health Research (Grant No. FYKY201809).

Ethics and consent

All experiments in mice were approved by our local ethics committee and were in accordance with the Helsinki Declaration of 1975, as revised in 2008.

References

  1. Ramos GP, Papadakis KA. Mechanisms of disease: inflammatory bowel diseases. Mayo Clinic Proc 2019; 94: 155–65. doi: 10.1016/j.mayocp.2018.09.013
  2. Choi CR, Bakir IA, Hart AL, Graham TA. Clonal evolution of colorectal cancer in IBD. Nat Rev 2017; 14: 218–29. doi: 10.1038/nrgastro.2017.1
  3. Gecse KB, Vermeire S. Differential diagnosis of inflammatory bowel disease: imitations and complications. Lancet 2018; 3: 644–53. doi: 10.1016/S2468-1253(18)30159-6
  4. Zenlea T, Peppercorn MA. Immunosuppressive therapies for inflammatory bowel disease. World J Gastroenterol 2014; 20: 3146–52. doi: 10.3748/wjg.v20.i12.3146
  5. Wang Y, Parker CE, Feagan BG, MacDonald JK. Oral 5-aminosalicylic acid for maintenance of remission in ulcerative colitis. Cochrane Database Syst Rev 2016; 2016: CD000544. doi: 10.1002/14651858.CD000544.pub4
  6. Gallo RL, Hooper LV. Epithelial antimicrobial defence of the skin and intestine. Nature Rev 2012; 12: 503–16. doi: 10.1038/nri3228
  7. Pound LD, Patrick C, Eberhard CE, Mottawea W, Wang G S, Abujamel T, et al. Cathelicidin antimicrobial peptide: a novel regulator of islet function, islet regeneration, and selected gut bacteria. Diabetes 2015; 64: 4135–47. doi: 10.2337/db15-0788
  8. Hancock RE, Haney EF, Gill EE. The immunology of host defence peptides: beyond antimicrobial activity. Nat Rev 2016; 16: 321–34. doi: 10.1038/nri.2016.29
  9. Koziolek M, Schneider F, Grimm M, Modebeta C, Seekamp A, Roustom T, et al. Intragastric pH and pressure profiles after intake of the high-caloric, high-fat meal as used for food effect studies. J Contr Release 2015; 220: 71–8. doi: 10.1016/j.jconrel.2015.10.022
  10. Johansson J, Gudmundsson GH, Rottenberg ME, Berndt KD, Agerberth B. Conformation-dependent antibacterial activity of the naturally occurring human peptide LL-37. J Biol Chem 1998; 273: 3718–24. doi: 10.1074/jbc.273.6.3718
  11. Yu K, Park K, Kang SW, Shin SY, Hahm KS, Kim Y. Solution structure of a cathelicidin-derived antimicrobial peptide, CRAMP as determined by NMR spectroscopy. J Peptide Res 2002; 60: 1–9. doi: 10.1034/j.1399-3011.2002.01968.x
  12. Lopez-Garcia B, Lee PH, Yamasaki K, Gallo RL. Anti-fungal activity of cathelicidins and their potential role in Candida albicans skin infection. J Investig Dermatol 2005; 125: 108–15. doi: 10.1111/j.0022-202X.2005.23713.x
  13. Singh D, Vaughan R, Kao CC. LL-37 peptide enhancement of signal transduction by toll-like receptor 3 is regulated by pH: identification of a peptide antagonist of LL-37. J Biol Chem 2014; 289: 27614–24. doi: 10.1074/jbc.M114.582973
  14. Coqueiro AY, Raizel R, Bonvini A, Tirapegui J, Rogero MM. Probiotics for inflammatory bowel diseases: a promising adjuvant treatment. Int J Food Sci Nutr 2019; 70: 20–9. doi: 10.1080/09637486.2018.1477123
  15. Jakubczyk D, Leszczynska K, Gorska S. The effectiveness of probiotics in the treatment of inflammatory bowel disease (IBD) – a critical review. Nutrients 2020; 12: 1973. doi: 10.3390/nu12071973
  16. Rottiers P, De Smedt T, Steidler L. Modulation of gut-associated lymphoid tissue functions with genetically modified Lactococcus lactis. Int Rev Immunol 2009; 28: 465–86. doi: 10.3109/08830180903197498
  17. Wu C, Huang J, Zhou R. Genomics of lactic acid bacteria: current status and potential applications. Crit Rev Microbiol 2017; 43: 393–404. doi: 10.1080/1040841X.2016.1179623
  18. Liu S, Li Y, Deng B, Xu Z. Recombinant Lactococcus lactis expressing porcine insulin-like growth factor I ameliorates DSS-induced colitis in mice. BMC Biotechnol 2016; 16: 25. doi: 10.1186/s12896-016-0255-z
  19. Shigemori S, Watanabe T, Kudoh K, Ihara M, Nigar S, Yamamoto Y, et al. Oral delivery of Lactococcus lactis that secretes bioactive heme oxygenase-1 alleviates development of acute colitis in mice. Microbial Cell Fact 2015; 14: 189. doi: 10.1186/s12934-015-0378-2
  20. Gallo RL, Kim KJ, Bernfield M, Kozak CA, Zanetti M, Merluzzi L, et al. Identification of CRAMP, a cathelin-related antimicrobial peptide expressed in the embryonic and adult mouse. J Biol Chem 1997; 272: 13088–93. doi: 10.1074/jbc.272.20.13088
  21. van Asseldonk M, Rutten G, Oteman M, Siezen RJ, de Vos WM, Simons G. Cloning of usp45, a gene encoding a secreted protein from Lactococcus lactis subsp. lactis MG1363. Gene 1990; 95: 155–60. doi: 10.1016/0378-1119(90)90428-t
  22. van de Guchte M, van der Vossen JM, Kok J, Venema G. Construction of a lactococcal expression vector: expression of hen egg white lysozyme in Lactococcus lactis subsp. lactis. Appl Environ Microbiol 1989; 55: 224–28. doi: 10.1128/AEM.55.1.​224-228
  23. Mierau I, Kleerebezem M. 10 years of the nisin-controlled gene expression system (NICE) in Lactococcus lactis. Appl Microbiol Biotechnol 2005; 68: 705–17. doi: 10.1007/s00253-005-0107-6
  24. Holo H, Nes IF. Transformation of Lactococcus by electroporation. Methods Mol Biol 1995; 47: 195–9. doi: 10.1385/​0-89603-310-4:195
  25. Han Y, Song M, Gu M, Ren D, Zhu X, Cao X, et al. Dietary intake of whole strawberry inhibited colonic inflammation in dextran-sulfate-sodium-treated mice via restoring immune homeostasis and alleviating gut microbiota dysbiosis. J Agric Food Chem 2019; 67: 9168–77. doi: 10.1021/acs.jafc.8b05581
  26. Kim JJ, Shajib MS, Manocha MM, Khan WI. Investigating intestinal inflammation in DSS-induced model of IBD. J Vis Exp 2012; (60): 3678. doi: 10.3791/3678
  27. Pan X, Fang X, Wang F, Li H, Niu W, Liang W, et al. Butyrate ameliorates caerulein-induced acute pancreatitis and associated intestinal injury by tissue-specific mechanisms. Br J Pharmacol 2019; 176: 4446–61. doi: 10.1111/bph.14806
  28. Deng F, He S, Cui S, Shi Y, Tan Y, Li Z, et al. A molecular targeted immunotherapeutic strategy for ulcerative colitis via dual-targeting nanoparticles delivering miR-146b to intestinal macrophages. J Crohns Colitis 2019; 13: 482–94. doi: 10.1093/ecco-jcc/jjy181
  29. Katakura K, Lee J, Rachmilewitz D, Li G, Eckmann L, Raz E. Toll-like receptor 9-induced type I IFN protects mice from experimental colitis. J Clin Investig 2005; 115: 695–702. doi: 10.1172/JCI22996
  30. Pan X, Li J, Tu X, Wu C, Liu H, Luo Y, et al. Lysine-specific demethylase-1 regulates fibroblast activation in pulmonary fibrosis via TGF-beta1/Smad3 pathway. Pharmacol Res 2019; 152: 104592. doi: 10.1016/j.phrs.2019.104592
  31. Sun J, Furio L, Mecheri R, van der Does A M, Lundeberg E, Saveanu L, et al. Pancreatic beta-cells limit autoimmune diabetes via an immunoregulatory antimicrobial peptide expressed under the influence of the gut microbiota. Immunity 2015; 43: 304–17. doi: 10.1016/j.immuni.2015.07.013
  32. Altschul SF, Madden TL, Schaffer AA, Zhang J, Zhang Z, Miller W, et al. Gapped BLAST and PSI-BLAST: a new generation of protein database search programs. Nucl Acids Res 1997; 25: 3389–402. doi: 10.1093/nar/25.17.3389
  33. Le Loir Y, Gruss A, Ehrlich SD, Langella P. A nine-residue synthetic propeptide enhances secretion efficiency of heterologous proteins in Lactococcus lactis. J Bacteriol 1998; 180: 1895–903. doi: 10.1128/JB.180.7.1895-1903
  34. Li J, Pan X, Yang J, Jia L, Wu C, Liu H, et al. Enteral virus depletion modulates experimental acute pancreatitis via toll-like receptor 9 signaling. Biochem Pharmacol 2020; 171: 113710. doi: 10.1016/j.bcp.2019.113710
  35. Hernandez-Valdes JA, Huang C, Kok J, Kuipers OP. Another breaker of the wall: the biological function of the Usp45 protein of Lactococcus lactis. Appl Environ Microbiol 2020; 86: e00903-00920. doi: 10.1128/AEM.00903-20
  36. Tran DH, Wang J, Ha C, Ho W, Mattai SA, Oikonomopoulos A, et al. Circulating cathelicidin levels correlate with mucosal disease activity in ulcerative colitis, risk of intestinal stricture in Crohn’s disease, and clinical prognosis in inflammatory bowel disease. BMC Gastroenterol 2017; 17: 63. doi: 10.1186/s12876-017-0619-4
  37. Miner-Williams WM, Stevens BR, Moughan PJ. Are intact peptides absorbed from the healthy gut in the adult human? Nutr Res Rev 2014; 27: 308–329. doi: 10.1017/S0954422414000225
  38. Koon HW, Shih DQ, Chen J, Bakirtzi K, Hing TC, Law I, et al. Cathelicidin signaling via the toll-like receptor protects against colitis in mice. Gastroenterology 2011; 141: 1852–63.e1851–3. doi: 10.1053/j.gastro.2011.06.079
  39. Tai EK, Wu WK, Wong HP, Lam EK, Yu L, Cho CH. A new role for cathelicidin in ulcerative colitis in mice. Exp Biol Med 2007; 232: 799–808. doi: 10.3181/00379727-232-2320799
  40. Pinheiro da Silva F, Gallo RL, Nizet V. Differing effects of exogenous or endogenous cathelicidin on macrophage toll-like receptor signaling. Immunol Cell Biol 2009; 87: 496–500. doi: 10.1038/icb.2009.19
  41. Chou HC, Chen CM. Cathelicidin attenuates hyperoxia-induced intestinal injury through inhibition of NF-kappaB activity in newborn rats. Exp Mol Pathol 2020; 113: 104269. doi: 10.1016/j.yexmp.2019.104269
  42. Kuhn R, Lohler J, Rennick D, Rajewsky K, Muller W. Interleukin-10-deficient mice develop chronic enterocolitis. Cell 1993; 75: 263–274. doi: 10.1016/0092-8674(93)80068-p
  43. Mookherjee N, Hamill P, Gardy J, Blimkie D, Falsafi R, Chikatamarla A, et al. Systems biology evaluation of immune responses induced by human host defence peptide LL-37 in mononuclear cells. Mol Biosyst 2009; 5: 483–96. doi: 10.1039/b813787k
  44. Yu J, Mookherjee N, Wee K, Bowdish DM, Pistolic J, Li Y, et al. Host defense peptide LL-37, in synergy with inflammatory mediator IL-1beta, augments immune responses by multiple pathways. J Immunol 2007; 179: 7684–91. doi: 10.4049/jimmunol.179.11.7684
  45. Mookherjee N, Brown KL, Bowdish DM, Doria S, Falsafi R, Hokamp K, et al. Modulation of the TLR-mediated inflammatory response by the endogenous human host defense peptide LL-37. J Immunol 2006; 176: 2455–64. doi: 10.4049/jimmunol.​176.4.2455
  46. Nijnik A, Pistolic J, Wyatt A, Tam S, Hancock RE. Human cathelicidin peptide LL-37 modulates the effects of IFN-gamma on APCs. J Immunol 2009; 183: 5788–98. doi: 10.4049/jimmunol.0901491
  47. Denizot J, Sivignon A, Barreau F, Darcha C, Chan HF, Stanners CP, et al. Adherent-invasive Escherichia coli induce claudin-2 expression and barrier defect in CEABAC10 mice and Crohn’s disease patients. Inflam Bowel Dis 2012; 18: 294–304. doi: 10.1002/ibd.21787
  48. Lee SH. Intestinal permeability regulation by tight junction: implication on inflammatory bowel diseases. Intest Res 2015; 13: 11–18. doi: 10.5217/ir.2015.13.1.11
  49. Tatsuta M, Kan OK, Ishii Y, Yamamoto N, Ogawa T, Fukuyama S, et al. Effects of cigarette smoke on barrier function and tight junction proteins in the bronchial epithelium: protective role of cathelicidin LL-37. Respir Res 2019; 20: 251. doi: 10.1186/s12931-019-1226-4
  50. Akiyama T, Niyonsaba F, Kiatsurayanon C, Nguyen TT, Ushio H, Fujimura T, et al. The human cathelicidin LL-37 host defense peptide upregulates tight junction-related proteins and increases human epidermal keratinocyte barrier function. J Innate Immun 2014; 6: 739–53. doi: 10.1159/000362789